Задание 1460 - ГДЗ Математика 6 класс. Виленкин, Жохов, Чесноков. Учебник. Страница 260

Старая и новая редакции

Вернуться к содержанию учебника

1457 1458 1459 1460 1461 1462 1463

Вопрос

№1460 учебника 2011-2017 (стр. 260):

Решите задачу:

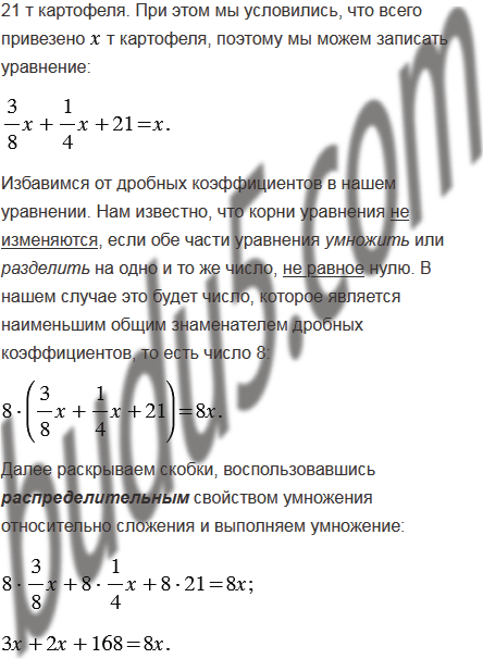
1) Привезённый картофель распределили между тремя магазинами. Первый магазин получил привезённого картофеля, второй - привезённого картофеля, а третий - остальные 21 т картофеля. Сколько тонн картофеля было привезено?

2) Трём машинисткам было поручено перепечатать рукопись книги. Первая машинистка перепечатала всей рукописи, вторая - всей рукописи, а третья - остальные 60 страниц. Сколько страниц было в рукописи?

Подсказка

Ответ

№1460 учебника 2011-2017 (стр. 260):


Вернуться к содержанию учебника