Номер 20 - ГДЗ Алгебра 7 класс. Мерзляк, Полонский. Учебник. Страница 10

Вернуться к содержанию учебника

Страница 10

17 18 19 20 21 22 23

Вопрос

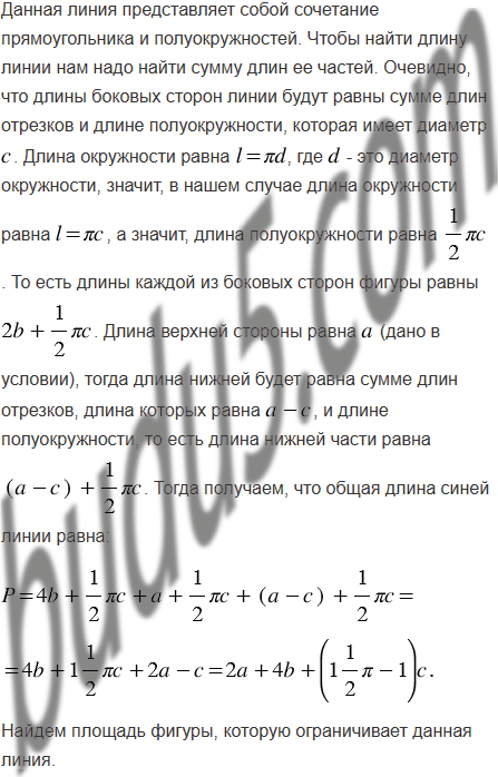
Составьте выражения для вычисления длины синей линии и площади фигуры, которую она ограничивает (рис. 2).

Подсказка

Ответ


Вернуться к содержанию учебника